L’émergence des ordinateurs quantiques est souvent présentée comme une menace potentielle pour la sécurité du Bitcoin. Cependant, selon un nouveau rapport d’ARK Invest et du custodian crypto Unchained, il n’y a pas lieu de s’inquiéter à court terme.
Dans un livre blanc récemment publié, les chercheurs estiment qu’il est peu probable qu’un « Q-day » soudain se produise, où la technologie quantique pourrait instantanément compromettre la sécurité du Bitcoin. Ils anticipent plutôt un développement technologique progressif, laissant au marché et au réseau suffisamment de temps pour s’adapter.
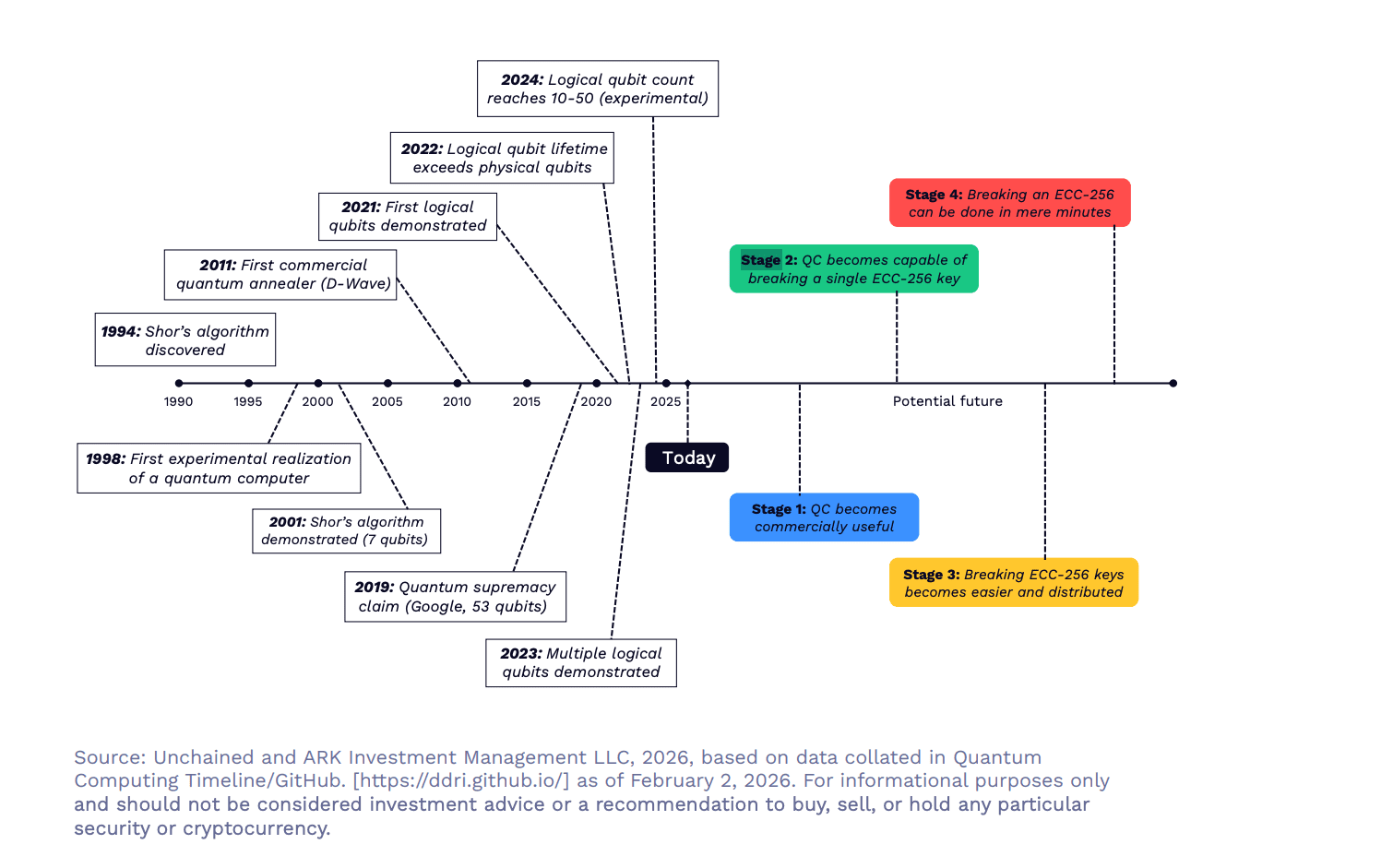
Cinq étapes vers un risque quantique potentiel
L’étude présente un modèle en cinq phases de développement des ordinateurs quantiques :
Phase 0 :
Les ordinateurs quantiques existent déjà, mais n’ont pas encore d’applications commerciales réelles. Selon les chercheurs, la technologie est actuellement majoritairement dans cette phase.
Phase 1 :
La technologie quantique devient utile pour des secteurs spécifiques, tels que la chimie et la science des matériaux. À ce stade, il n’y a pas encore de menace directe pour la cryptographie.
Phase 2 :
Dans cette phase, les ordinateurs quantiques peuvent casser des cryptages faibles ou des systèmes obsolètes. Le Bitcoin reste relativement sécurisé, mais des infrastructures numériques plus vulnérables pourraient déjà être attaquées.
Phase 3 :
C’est ici qu’émerge un premier risque réel pour le Bitcoin. Théoriquement, les ordinateurs quantiques pourraient casser la cryptographie des courbes elliptiques qui protège les clés privées. Cela nécessiterait toutefois encore beaucoup de temps et de puissance de calcul.
Phase 4 :
C’est la limite critique. Une fois qu’un ordinateur quantique peut casser une clé privée plus rapidement que le réseau Bitcoin ne produit un nouveau bloc (environ toutes les dix minutes), cela pourrait constituer une menace existentielle pour le système.

La technologie est encore loin du niveau de menace
Selon ARK Invest, le niveau actuel de l’informatique quantique est encore loin de ce qui serait nécessaire pour compromettre Bitcoin. Pour briser la cryptographie du réseau, il faudrait des milliers de qubits logiques et une énorme quantité d’opérations quantiques, bien au-delà des capacités des systèmes actuels.
De plus, les chercheurs soulignent que les avancées dans la cryptographie post-quantique progressent actuellement plus rapidement que les développements dans le matériel quantique puissant. Cela signifie qu’il y aura probablement de nouvelles solutions de sécurité disponibles avant que les ordinateurs quantiques ne deviennent réellement dangereux.
Le réseau Bitcoin peut s’adapter
Un point clé du rapport est que l’écosystème Bitcoin a de forts incitatifs pour se protéger lui-même.
De nouveaux types d’adresses de portefeuille et d’éventuelles mises à jour du protocole pourraient rendre le réseau résistant aux quanta à l’avenir. En outre, de nombreuses transactions Bitcoin récentes utilisent déjà des adresses mieux protégées contre les attaques futures.
Risques à long terme, pas de menace immédiate
La conclusion de l’étude est claire : bien que les ordinateurs quantiques posent un défi à long terme, ils ne constituent pas une menace à court terme.
Pour les investisseurs et les utilisateurs, cela signifie que le débat sur la menace quantique reste pour l’instant surtout théorique et peut revenir à l’arrière-plan. Néanmoins, il est judicieux de continuer à suivre les développements technologiques. À cet égard, cela ne devrait pas influencer significativement le cours du Bitcoin à court terme.
Le cours du Bitcoin chute après avoir atteint 79 500 dollars : l’espoir iranien de courte durée
Le cours du Bitcoin a brièvement atteint 79 500 dollars suite à des rumeurs sur une proposition iranienne concernant le détroit d’Hormuz, avant de retomber à 77 600 dollars.
L’introduction en bourse historique de SpaceX pourrait nuire au Bitcoin
SpaceX d’Elon Musk vise à lever 75 milliards de dollars à Wall Street en juin. Ce sera la plus grande introduction en bourse de l’histoire, avec des répercussions possibles sur le Bitcoin.
Veille crypto : Le cours du Bitcoin bondit et amorce la fin du marché baissier
Le cours du Bitcoin a débuté la semaine en force, franchissant une étape cruciale vers la fin du marché baissier.
Les plus lus
1,4 milliard de dollars vers les ETP crypto : meilleures semaines de 2026
Les produits d’investissement en cryptomonnaies ont enregistré une nouvelle semaine de forte croissance.
Prévisions du cours de l’XRP 2026-2030 : les attentes des analystes pour les prochaines années
Quelles sont les attentes des analystes pour le cours de l’XRP d’ici 2030 ? Les prévisions varient de 1,57 dollar à un scénario extrême de 1 000 dollars.
Rebond du marché des altcoins : Dogecoin, Shiba Inu et Cardano en forte hausse
XRP, mais surtout les memecoins tels que Dogecoin, Shiba Inu et Pepe, surpassent aujourd’hui Bitcoin avec de belles performances. Mais pourquoi cette hausse généralisée ?